皖南电机导读:近年来,国内的投运发电机组中单机容量在600MW 以上的越来越多,配套的高压电动机容量呈急剧上升之势,大都在2000KW 以上,甚至部分电动机超过10000KW,对周期检修工作提出了更高的要求。传统的周期性检修是在现场就地进行的,已无法满足检修质量的要求,一定程度上威胁了机组安全运行。本文介绍了高压电动机精密检修与深度保养的应用,有效的提高了电动机的各项性能,实现了安全效益与经济效益的双提升。

1 高压电动机进行精密检修与深度保养的意义高压电动机由于受到现场环境、运行工况、天气多变等多种因素影响,连续运行达到检修周期后,其电气性能、机械性能、使用寿命均会大幅度降低,致使电动机在运行过程中存在着诸多安全隐患。而通常的检修手段是在机组等级检修过程中进行排查,这样的检修由于受到现场环境影响,检修简单、排查粗糙。多个环节存在着检修不彻底或者无法检修的情况,从根本上并未改变设备的使用性能、彻底消除安全隐患。因此我公司推出了对高压电动机进行精密检修与深度保养检修模式,即将需检修的设备外委至专业电机修造厂进行彻底、精准、全方位、高质量的检修。同时,将常规等级检修中所不包含的定子VPI 真空压力浸漆、转子动平衡试验、定转子绝缘性能提升等深度保养项目考虑其中,以此使设备本身的电气性能和使用寿命得到有效改善和延长。
电厂机组等级检修分为A、B、C 三个等级。A 级检修周期一般为4-6 年;B 级检修周期一般为2 年;C 级检修每年都有。因此在A 级检修中对机组所有高压电机进行一次精密检修、深度保养则意义重大,可大大降低该周期内电机的故障率,提高设备的使用性能。B、C 级检修相对较为频繁,可在该两项等级检修中对运行工况不良的电动机,或运行环境恶劣的(如磨煤机电机、风机电机等)电动机单独列出进行精密检修、深度保养,保证此类电机能够良好使用。
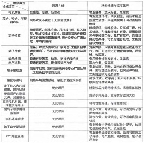
2 精密检修、深度保养与传统检修对比情况以等级检修级别最高的A 级检修为例,以下是A 级检修与精密检修、深度保养的对比情况:
2.1 现场A 修与精密检修、深度保养检修项目的优劣对比参照表(如下表)

2.2 精密检修与深度保养优势解析图( 如图1)

3 精密检修与深度保养业务开展情况2015 年6 月,我司对大唐安阳发电厂14 台脱硫浆液循环泵电机进行了精密检修与深度保养项目;2015 年9 月,对华润登封发电公司#1、#2 机组A 修期间24 台高压电机进行了精密检修与深度保养;2016 年2 月在华电新乡发电公司#2 机组C 修期间,对运行工况恶劣的6 台磨煤机电机、2 台碎煤机电机进行了精密检修、深度保养。检修后的电机在检修质量和性能改善方面同比常规等级检修均有不同程度的提高,特别是检修后的电机绝缘指标大幅提高、运行中振动值均达到优质级别。
综上,精密检修、深度保养安全风险低、管理成本低、检修费用低、检修质量高、检修时间短,能在最大限度上发现并解决高压电动机存在的故障和隐患,有效改善和提高压电动机电气性能、机械性能、安全性能,延长使用寿命。
本文来源于《测试工具与解决方案》—冯建利

专注电机制造60年,服务全球制造业